電子回路
のバックアップ(No.1)
[
トップ
] [
新規
|
一覧
|
単語検索
|
最終更新
|
ヘルプ
]
バックアップ一覧
差分
を表示
現在との差分
を表示
ソース
を表示
電子回路
へ行く。
1 (2017-04-16 (日) 09:03:15)
2 (2017-04-16 (日) 09:20:25)
胴体
電子回路
†
↑
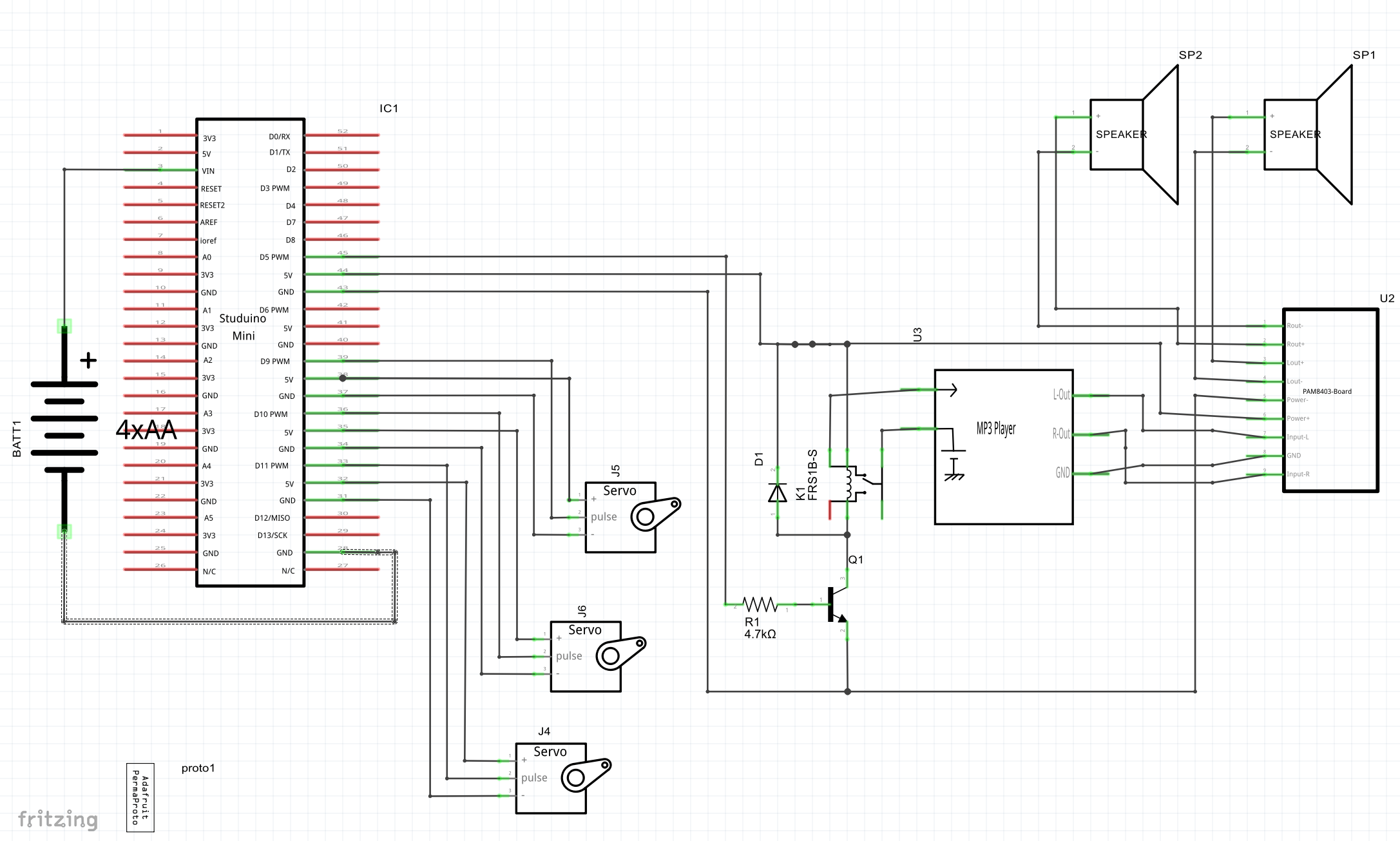
実態配線図(画像のクリックで拡大)
†
↑
回路図(画像のクリックで拡大)
†